5月27日,鄭州住房公積金管理中心發布通知,自2025年5月27日起,公積金貸款申請人簽訂商品房或存量房買賣合同后,只需提供身份證原件即可申請辦理公積金貸款,原來辦理公積金貸款需要提供的紙質申請材料可以不再提供,簡稱為公積金貸款“一證辦”。

為推行公積金貸款“一證辦”新模式,鄭州住房公積金管理中心重塑了貸款業務新流程,大致分為三步:
1.申請人(含本人、配偶或房屋共有權人)出具身份證,提前了解并填寫《住房公積金貸款申請信息采集表》(可提前在“鄭州住房公積金管理中心”官方網站下載填寫或現場領取填寫),同時,提前了解貸款辦理流程。
2.公積金中心根據申請人授權,查詢核驗貸款申請信息,確認貸款方案,錄入貸款信息。
3.申請人簽訂公積金貸款相關手續。

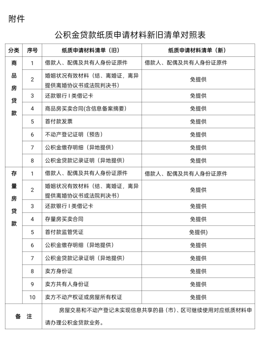
為方便群眾全面了解材料精簡內容,該中心列出了《公積金貸款紙質申請材料新舊清單對照表》,內容如下:
據了解,此次政策優化措施聚焦于群眾需求,是全面推進數據賦能,讓數據多跑路,做到“減證便民”之舉,進一步方便繳存職工辦理住房公積金個人住房貸款。例如,婚姻狀況、商品房買賣合同等信息,系統可直接采集核驗;新建商品房的不動產預告登記證明,首付款發票的票號、日期、金額,用于還貸的銀行卡號等,只需將電子證照或電子材料編號、卡號告知工作人員即可。
此外,該中心提醒:
對于部分未實現房屋交易和不動產登記信息共享的縣(市)、區,可繼續使用對應的紙質材料申請辦理公積金貸款。需注意的是,“一證辦”適用范圍不包含“商轉公貸款”業務。
市民可撥打“0371-12329”客服熱線(7*24小時服務),或通過鄭州市各政務服務中心公積金辦事窗口、鄭州住房公積金管理中心官方網站進行了解,也可通過郵箱zzgjjszg@126.com留下對鄭州住房公積金工作的意見建議。